一号热搜榜,为您提供最新的热搜资讯,热搜榜信息!

14260件、98403套!知名品牌宣布召回

军事热搜 作者:环球时报 热度:500

14260件、98403套!知名品牌宣布召回

  原标题:14260件、98403套!知名品牌宣布召回

  宜家召回14260件炒锅,98403套筷子

  宜家(中国)投资有限公司自2023年3月22日至2023年6月21日召回以下产品:

  1.2018年10月至2022年9月生产的型号为30427237的FRUKTKAKA弗鲁卡卡印式炒锅,共计14260件。

  2.2022年1月至2022年7月生产的型号为00525814的KUNGSTIGER坤蒂格4双筷子,共计98403套。

  召回原因

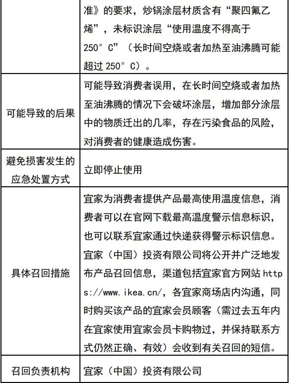
  FRUKTKAKA弗鲁卡卡印式炒锅标签标识项目不符合GB4806.1-2016《食品安全国家标准食品接触材料及制品通用安全标准》的要求,炒锅涂层材质含有“聚四氟乙烯”,未标识涂层“使用温度不得高于250°C”(长时间空烧或者加热至油沸腾可能超过250°C);可能导致消费者误用,在长时间空烧或者加热至油沸腾的情况下会破坏涂层,增加部分涂层中的物质迁出的几率,存在污染食品的风险,对消费者的健康造成伤害。

  KUNGSTIGER坤蒂格4双筷子标签标识项目不符合GB4806.1-2016《食品安全国家标准食品接触材料及制品通用安全标准》的要求,筷子材质含有“聚苯硫醚”,未标识产品“使用温度不得高于121°C”;可能导致消费者误用,在温度过高的情况下,材料聚苯硫醚可能发生材质状态改变,污染食物,对消费者的健康造成伤害。

  召回措施

  消费者立即停止使用。宜家为消费者提供产品最高使用温度信息,消费者可以在官网下载最高温度警示信息标识,也可以联系宜家通过快递获得警示标识信息。宜家(中国)投资有限公司将公开并广泛地发布产品召回信息,渠道包括宜家官方网站https://www.ikea.cn/,各宜家商场店内沟通,同时购买该产品的宜家会员顾客(需过去五年内在宜家使用宜家会员卡购物过,并保持联系方式仍然正确、有效)会收到有关召回的短信。

  召回联系方式

  1.宜家官网(https://www.ikea.cn/)在线客服;

  2.电子邮箱:CS.CNIKEA@IKEA.COM;也可拨打宜家客服中心400-800-2345进行相关咨询。

来源:上海市场监管微信公号
来源:上海市场监管微信公号

  

来源:上海市场监管微信公号
来源:上海市场监管微信公号
来源:上海市场监管微信公号
标签: 召回     知名品牌     宣布     14260