一号热搜榜,为您提供最新的热搜资讯,热搜榜信息!

列入清单!中方出手!

军事热搜 作者:环球时报 热度:254

列入清单!中方出手!

  原标题:列入清单!中方出手!

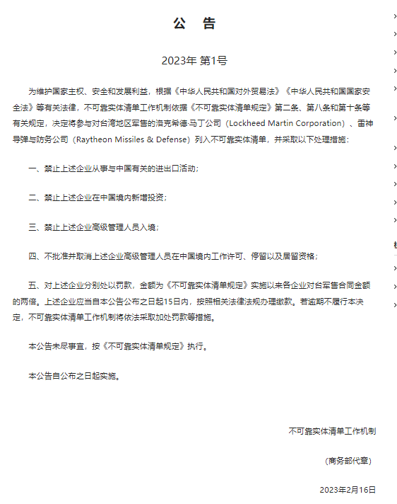
  16日,商务部网站发布《不可靠实体清单工作机制关于将洛克希德·马丁公司、雷神导弹与防务公司列入不可靠实体清单的公告》,具体内容如下:

  为维护国家主权、安全和发展利益,根据《中华人民共和国对外贸易法》《中华人民共和国国家安全法》等有关法律,不可靠实体清单工作机制依据《不可靠实体清单规定》第二条、第八条和第十条等有关规定,决定将参与对台湾地区军售的洛克希德·马丁公司(Lockheed Martin Corporation)、雷神导弹与防务公司(Raytheon Missiles & Defense)列入不可靠实体清单,并采取以下处理措施:

  一、禁止上述企业从事与中国有关的进出口活动;

  二、禁止上述企业在中国境内新增投资;

  三、禁止上述企业高级管理人员入境;

  四、不批准并取消上述企业高级管理人员在中国境内工作许可、停留以及居留资格;

  五、对上述企业分别处以罚款,金额为《不可靠实体清单规定》实施以来各企业对台军售合同金额的两倍。上述企业应当自本公告公布之日起15日内,按照相关法律法规办理缴款。若逾期不履行本决定,不可靠实体清单工作机制将依法采取加处罚款等措施。

  本公告未尽事宜,按《不可靠实体清单规定》执行。

  本公告自公布之日起实施。

来源:商务部官网
标签: 中方     列入     清单     出手